COMUNIDAD DE REGANTES ANDÉVALO FRONTERIZO
LA COMUNIDAD
INFORMACIÓN GENERAL
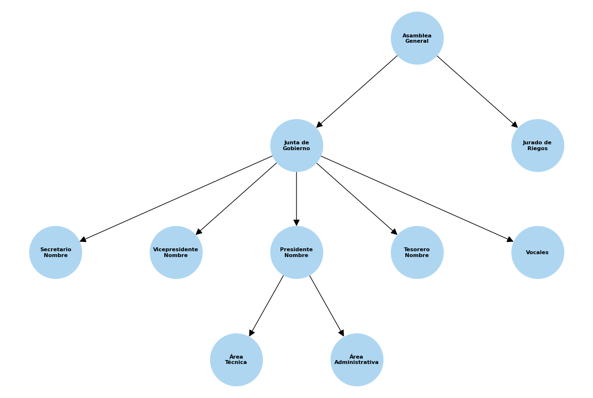
ORGANOS DE GOBIERNO
ESTRUCTURA
GALERÍA
NOTICIAS
CONTACTO
Visor SIG
SEDE ELECTRÓNICA
PORTAL DE TRANSPARENCIA
FORMULARIOS
ORGANOS DE GOBIERNO
DOCUMENTOS
PERFIL DEL CONTRATANTE
SISTEMA INTERNO DE INFORMACIÓN
Enlaces de Interés
Confederación Hidrográfica del Guadiana
Federación Nacional de Comunidades de Regantes de España
Consejería de Agricultura, Pesca, Agua y Desarrollo Rural
Consejería de Sostenibilidad y Medio Ambiente
Ministerio para la Transición Ecológica y el Reto Demográfico
Previsión Meteorológica NOAA ARL
Previsión Meteorológica Weather.com
Previsión Meteorológica AEMET
Agencia Andaluza de Medio Ambiente y Agua
Sociedad Mercantil Estatal de Infraestructuras Agrarias SEIASA
Previous
Next
COMUNIDAD DE REGANTES ANDÉVALO FRONTERIZO
ESTRUCTURA